汕头
设为首页
加入收藏
暑假工
首 页 灯饰照明 五金机械 电子电器 商务金融 服装制衣 校园招聘 HR管理 职业指导
现场招聘会
搜索指示图片
当前位置: >> 职业指导 >> >> 正文
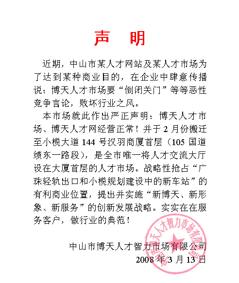
博天人才市场声明
时间: 2008/3/13 11:46:18     来源: 互联网     编辑: 博天人才     点击:32906
[字号: ]
我有话说 现在有6人对本文发表评论
天歙
呵呵...身正不怕影子歪!!!
(2008/3/14 14:54:16)
你爹
老子看不起那些自己没本事,到处乱坏别人名声的东西.把心思用在学习和工作上比什么都强.虽说商场如战场,但是只知道使用不正当手段办事的人是不会有多大出息的.
(2008/3/14 11:53:33)
企业老总
选人才到博天,找工作到博天。
(2008/3/13 18:57:07)
路过
呵呵呵!中山某个大型人才网了出声明之后博天也出声明了!有些小网部就喜欢搞这个胡乱攻击!
(2008/3/13 16:22:30)
清敏
怎么经常搬家呀?现在从古镇去不是很不方便啦?
(2008/3/13 15:45:52)
HR
希望博天市场的信息发布不要太过滞后,等狼来了,才让羊儿跑。。。
(2008/3/13 14:07:13)
用户名:    验证码:   
请在这里发表您的看法,发言时请遵法守纪注意文明
关于我们 | 求职帮助 | 招聘指南 | 人才派遣 | 联络我们 | 诚聘英才 | 友情链接 | 图站地图
全国客服电话: 0760-22236300 / 0760-22553303 业务电话:0760-22180333 总部地址:中山市小榄镇升平东路1号1310房第2卡
法律顾问:广东香山律师事务所 刘叠律师  中文网址:职乾   求职 招聘 职乾人才网
广东职乾信息科技有限公司 版权所有 营业执照 粤B2-20241352 人力资源许可证 粤ICP备05055544号